我要投稿   新闻热线:021-60850333

[浦东]竹园小学教育集团:同课异构聚智慧,智能赋能育素养——11月四校区数学教研活动

时间:2025/11/27 18:29:41

来源:东方网教育频道 上海市浦东新区竹园小学        选稿:东方网教育频道 陈乐 徐甦敏

11月25日下午,竹园小学数学教研组全体教师与竹园小学教育集团代表教师再度齐聚柳埠校区,续写本学期长程教研的深耕之旅。本次活动紧扣“同课异构聚智慧 智能赋能育素养”核心主题,以“课例研磨+微讲座分享”为载体,让抽象的数学思维在互动研讨中落地生根,为全体教师呈现了一场兼具专业深度与实践实效的教学探索盛宴。

WDCM上传图片

同课异构 共绽光彩

吴雅雯老师《加减混合》

WDCM上传图片

吴老师围绕10以内加减混合运算展开,以“情境导入+探究新知+练习巩固”推进。先通过口算复习连加连减运算顺序,再借助小鸟动态情境,分“先加后减”“先减再加”两类探究加减混合含义与从左往右的运算规则。结合图示与提问明确每步计算的意义。随后,吴老师设计种植园闯关、实际问题解决、AI互动游戏等分层练习。利用平板收集学生实时数据,针对性反馈易错点。最后,还结合环保主题,总结升华。

WDCM上传图片

WDCM上传图片

WDCM上传图片

WDCM上传图片

WDCM上传图片

在整堂课中,学生的活动形式多样、丰富。他们积极参与口算闯关激活旧知。通过编数学小故事、摆小圆片模拟小鸟数量变化,动手拖动学具深化对运算过程的理解。他们尝试列综合算式并汇报计算思路,在对比中明确加减混合运算规则。使用平板,参与“双人对战打地鼠”、“抽数卡编故事”等游戏,在互动中巩固知识,落实知识运用与习惯培养。

倪天悦老师《加减混合》

WDCM上传图片

倪老师围绕10以内加减混合运算展开,先通过创设的VR场景,森林乐园派对情境复习,让学生因场景的真实感而激发强烈使命感,提升学习代入感。倪老师再借助AI,小鸟觅食的两组情境,分别讲解先加后减、先减后加的运算意义与从左往右的计算规则,对比两类算式的异同。随后,通过游戏驱动,迷宫收集碎片的闯关任务活动,设计计算题、看图列式、填运算符号等练习,巩固知识。最后,引导学生总结收获。利用AI现场生成专属数学派对之歌,把抽象的知识转化为可传播的文化作品。

WDCM上传图片

WDCM上传图片

WDCM上传图片

WDCM上传图片

WDCM上传图片

在课堂中,学生先完成复习题获取“入场券”,再通过摆小圆片、上台演示、讲述数学故事等方式,理解加减混合算式的由来与含义。在巩固练习中,学生独立完成计算题,口头创编数学故事并列式,分析同一幅图的不同列式思路,参与数卡填符号游戏。最终将所学内容,共同创编成派对之歌。

研以致远 聚力明向

WDCM上传图片

李娜老师以《聚焦模型意识 探索加减混合的教学路径》为主题进行了微讲座分享。课程作为10以内加减法及连加连减后的进阶内容,是数学思维从“单一”到“混合”的关键过渡。

WDCM上传图片

WDCM上传图片

WDCM上传图片

倪老师和吴老师基于相同的教学内容,开展了风格迥异的课堂教学实践。她们的教学设计体现了对模型意识培养的不同侧重点,这直接影响了她们的整体教学架构。

倪老师采用游戏化任务驱动模式,通过结构对比,开放多解建构模型。吴老师依托生活化场景,借认知冲突、纠错反思夯实模型。两节课还创新融入AI技术,分别从思维训练和体验创造角度赋能教学。

在未来教学中,我们需兼顾情境趣味性与关联性、平衡思维训练与深度,让AI服务教学目标,助力学生完成“情境感知→符号抽象→模型应用”的完整学习过程。

聚智共研 精进同行

龙阳校区 陆晓燕

WDCM上传图片

吴老师的课紧扣一年级加减混合运算的教学核心,且针对教学重难点的处理尤为精妙。在“先加后减”环节,吴老师以“说完整数学故事”为抓手,引导学生将抽象的算式与生活场景深度联结,自然梳理出“先发生增加情境,再出现减少情境”的逻辑脉络,不仅扎实构建了“a+b-c”的数学模型,更让学生理解了模型背后的现实意义。

之后吴老师在“先减再加”的环节,精准聚焦“原来有多少”这一核心矛盾点,帮助学生突破认知瓶颈——既让学生明确“无论运算顺序如何,都需先找准原始数量”的解题关键,又通过规范表达、纠错反馈等环节,夯实了“a-b+c”的模型建构。

本节课的收尾设计颇具巧思,吴老师巧用AI创编数学小故事,为加减混合算式的概念深化提供了生动载体。这既呼应了模型意识的培养目标,又以创新的教学手段为课堂增色,让知识巩固环节更具深度与趣味性。

张杨校区 赵雅鸣

WDCM上传图片

两节课的探究过程都非常精美,学习过程层层递进。先分步拆解“先加后减”,“先减再加”的情境,再整合列综合算式。通过摆小圆片,说数学故事等活动,强化对运算意义的理解。

其中,倪老师的练习设计多元且有梯度。她涵盖了基础计算、情境应用、看图列式等题型,还加入“同一情境,可以列出不同算式”的设计,培养学生多角度思考的能力。

其次,对学生的习惯培养到位。在练习中针对“看清符号”,“标注步骤得数”等易错点设计反馈,潜移默化地培养学生认真计算的好习惯。

柳埠校区 王艳睿

WDCM上传图片

两节课亮点突出,贴合一年级学生认知规律,教学效果扎实。首先,情境创设生动具象,两位老师都以“小鸟飞来飞去”为核心情境,通过动画分步呈现“先加后减”,“先减再加”过程,搭配编数学故事、摆小圆片等活动,让抽象运算与生活场景深度联结,降低理解难度。

其次,互动设计丰富高效,融入平板答题、AI游戏、数卡操作等多元形式,兼顾个体练习与双人协作,既巩固运算技能,又激发学习兴趣。

不仅如此,两位老师在知识建构中,循序渐进,从复习连加连减运算顺序入手,通过对比分步算式与综合算式,逐步揭示加减混合的本质,再以梯度练习强化应用,逻辑清晰。

更值得一提的是,她们都相当注重习惯与素养培养,强调看清运算符号、标注第一步得数。同时,吴老师渗透了环保教育,倪老师的派对创编歌曲也是颇具创意,实现知识与德育、能力的协同发展。

长岛校区 吴思琪

WDCM上传图片

吴老师的《加减混合》一课在教学设计上呈现出清晰的层次感。她首先通过口算复习,为学生巩固连加、连减的基础。随后,借助小鸟、植树等生活情境编题,从单步运算逐步过渡到混合运算,引导学生理解题意与算理。在教学过程中,吴老师注重以多元形式展开互动,包括讲述数学故事、平板上摆圆片操作、小组演示等,有效调动了学生的参与积极性。

针对一年级学生的认知特点,吴老师还巧妙运用多种智能工具辅助教学。例如,通过动画演示对比不同综合算式的异同,利用AI工具及时修正错题,提升课堂效率。此外,“乐乐AI编题”,“小树苗奖励”等细节设计,将抽象的运算过程具象化,增强了学习的趣味性与直观性。

整节课在知识迁移、技术融合与学生主体性发挥方面表现突出,不仅帮助学生扎实掌握加减混合运算的算理,也有效培养了他们的数学思维和学习兴趣。

笃行精进 深思渐明

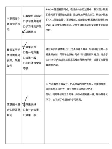
本次数学教研并未随现场的落幕而画上句号。会后,全体数学教师依托Classin平台,及时填写并提交“课例研修观察单”。这不仅是对本次学习收获的系统梳理与沉淀,更是教研智慧跨时空共享的延伸,让研讨热度在线上持续升温,真正推动教研成果从“纸上”落到“课堂”。

WDCM上传图片

WDCM上传图片

WDCM上传图片

WDCM上传图片

WDCM上传图片

浸润研思 共绘新篇

WDCM上传图片

在本次教研活动的尾声,课程教学中心副主任龚颖老师进行了总结评价,也提出了建设性的建议。

倪老师的课堂以游戏化任务贯穿,在“森林乐园”情境中,引导学生主动建构模型,培养思维的灵活性与创造性。吴老师立足生活情境,巧设认知冲突,结合AI游戏进行纠错反思,强化数量关系的严谨理解与运算顺序的扎实掌握。两位老师分别从“趣味建构”与“思辨夯实”两条路径,有效促进学生模型意识的发展,展现了不同风格下对数学核心素养的共同追求。

在两节课中,AI的应用均成为赋能模型意识培养的亮点。吴老师将AI作为“思维训练器”,通过“打地鼠”游戏实现高趣味性的技能自动化巩固,并利用“豆包编故事”任务驱动学生完成从算式到情境的逆向思维闭环,深化模型理解。倪老师则让AI扮演“情境与创造官”,借助VR技术构建沉浸式虚拟乐园以激发学习使命感,并在课堂尾声利用AI即时生成专属歌曲,将抽象知识转化为情感化作品,显著提升学习的成就感。

本次一年级数学教研活动中,两堂展示课凭借鲜明的学段特色与扎实的教学获得一致好评。课程紧密贴合低年级学生的认知特点与兴趣点,以鲜活的生活情境为切入点,自然唤醒学生的学习热情。教学环节设计环环相扣、逻辑清晰,搭配直观形象的教学手段,让抽象的数学知识变得可感可及。同时,课堂中注重学生良好学习习惯的培养与学习兴趣的激发,充分体现了以学生为中心的教学理念。

秋实蕴香,研途致远。本次数学教研活动在思维的交锋与智慧的交融中圆满收官,但我们对优质教学的探索与实践从未停歇。精彩课堂的匠心呈现、微报告的精准赋能、研讨交流的坦诚热烈,共同铺就了一幅“精研数教、教学相长”的鲜活画卷。

我们深知,每一次“同课异构”都是向教学本质的深情靠近,每一次“协同研讨”都是为凝聚育人合力的坚实迈步。以核心素养为导向,以学生发展为中心,数学教研的每一寸深耕,都在为课堂注入思维的灵动与育人的温度。笃行不怠,蓄力生长。数研之路,行则必至。愿我们携手并肩,在教研的长途中持续求索,共同书写教育实践的精彩华章!